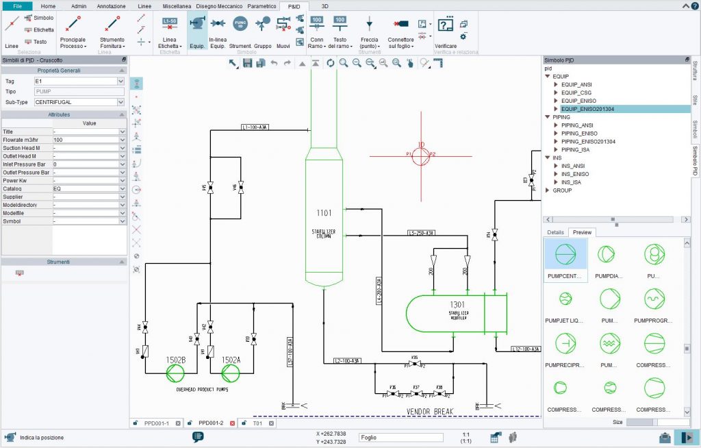
Erlernen von M4 P&ID – für Verfahrenstechnik und Rohrleitungsbau
M4 P&ID ist eine sehr benutzerfreundliche und intuitive R&I-Software. Dadurch ist der Schulungsaufwand für die Basisfunktionen der Software sehr gering. Unsere bewährten Quickstart-Formate, Individualtrainings und Video-Tutorials ermöglichen einen schnellen und praxisnahen Einstieg in die Software, die auf reale Projektanforderungen in den Bereichen Anlagenbau, Rohrleitungsplanung und Verfahrenstechnik abgestimmt sind. Unsere M4 P&ID-Schulungen richten sich an Unternehmen, die intelligente R&I-Fließbilder schnell und effizient erstellen möchten. Daher stehen Ihnen in unseren Schulungen motivierte Trainer mit langjähriger Ingenieurerfahrung zur Seite.
Schulung für P&ID-Software
Individual-Workshop
Unsere Schulungsformate für M4 P&ID
Damit Ihre M4 P&ID-Schulung optimal zu Ihren Anforderungen passt, bieten wir sie ausschließlich als Online-Format an. Sie lernen bequem von Ihrem Arbeitsplatz aus und werden dabei praxisnah und live von einem erfahrenen Trainer begleitet. Unsere Online-Schulung vermittelt genau die Inhalte, die Sie für den sicheren und effizienten Einsatz von M4 P&ID benötigen. Die Inhalte werden individuell auf Ihre Bedürfnisse und Projekte abgestimmt.
Online Schulung
- als Standard-Schulung
- als projektbegleitender Workshop
- als persönliche 1-zu-1 Online-Schulung
Unsere Online-Schulungen bieten maximale Flexibilität: Sie lernen ortsunabhängig, effizient und praxisnah, live begleitet von erfahrenen Trainern. Die Inhalte sind interaktiv gestaltet und individuell auf Ihre Anforderungen zugeschnitten. Egal ob als Standard-Schulung, Workshop oder individuelles Einzeltraining, Sie wenden das Erlernte direkt an Ihrem Arbeitsplatz an und bereiten sich so optimal auf Ihre Projekte vor.
Ihre Vorteile einer CAD-Schulung bei CAD Schroer
- Online-Schulung
- Sprachen: Deutsch
- ISO 9001 zertifiziert
- Kompetente und motivierte Trainer
- Kleine Lerngruppen für großen Erfolg
- Trainer mit praktischer Erfahrung
- Individuell und projektbegleitend
Unternehmen mit denen wir zusammenarbeiten
Schulung anfragen
Die Informationen aus diesem Kontaktformular werden durch eine gesicherte Verbindung automatisch an uns weitergeleitet und von uns zur weiteren Verarbeitung gespeichert. Mit dem Absenden des Kontaktformulars erklären Sie sich mit unseren Datenschutzrichtlinien und damit der Speicherung Ihrer personenbezogenen Daten einverstanden.
